This section explains the various states of an alarm.
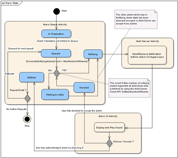
At a given point of time, alarms can be in only one state, which is represented by TAlarmState. The following diagram is self-explanatory and represents the state transition of alarms:

Figure: State Transition of Alarms